AT89S5X燒錄器製作
開始玩數位電路,從AT89S5X燒錄器開始做,可以成功燒進HEX程式碼,找空來做溫度感測器和CDROM控製器。
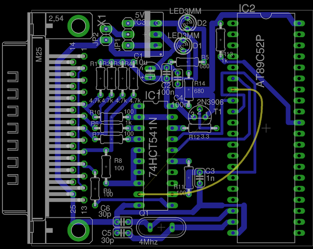
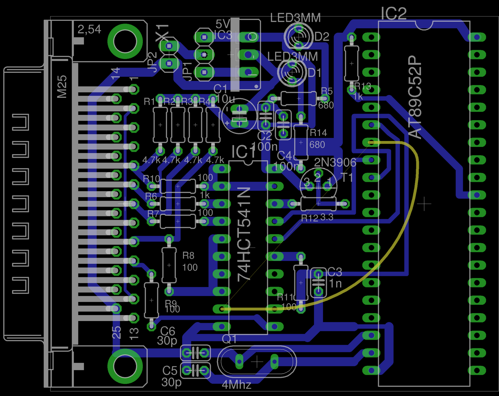
Debug花了快二星期,下次訊號腳位要先弄清楚,還有PCB有沒有要跳線的地方也要對照一下原理圖XD。
開始玩數位電路,從AT89S5X燒錄器開始做,可以成功燒進HEX程式碼,找空來做溫度感測器和CDROM控製器。
Debug花了快二星期,下次訊號腳位要先弄清楚,還有PCB有沒有要跳線的地方也要對照一下原理圖XD。
Prepare Proxmox VE LXC with Debian 13 template for run docker containter After the Debian startup to disable kernel logger monitor in rsyslog.conf edit /etc/rsyslog.conf to disable kernel log collection #module(load="imklog") # provides kernel logging support Prepare MySQL/Mariadb database appliance for rsyslog output
首先我買了Raspberry Pi CM5後來買了Raspberry Pi CM5 I/O board來當個人電腦使用,系統是安裝在256GB SD卡上運行的很好。用久了在開啟較肥的程式像Web Browser或LiberOffice會有慢半拍的反應,而有了升級NVME m.2 SSD念頭。 因為Raspberry Pi 5支援的最快PCIe gen3 x 4就不去考慮快的Gen4 or Gen5 m.2 SSD。找了ADATA出的 LEGEND 710入門級的產品,會利用HMB(Host Memory Buffer)來加速I/O速度,因為是Raspberry Pi OS kernel會認不得而無法正常使用 事先在SD卡的/boot/firmware/cmdline.txt 加入 kernel command line參數如下,然後重開機m.
運維機房和跨域的網路,會遇到各式需求與問題,用對工具才能分析問題,個人覺得最重要的是使用能處理問題的工具。 推薦目前想學和正在使用的平台與軟體,協助將公司/家用機房文件化 佈告欄任務管理 Notion 白板可管理任務指派 網路架構文件編寫 netbox 精細管理網路設備與連接線路 IP 資源管理 phpipam 7.x 專注網路IP分配 邏輯塊文件編寫 draw.io 視覺化概念圖 機房設備管理 ITDB 管理設備生命週期與使用者
第一步 準備好Raspberry Pi 4 / CM4 4GB RAM,這裡要留意CM4如果是買有內建eMMC storage會限制不能使用SD卡開機而限制本地空間容量,如果沒有NAS外接空間或使用USB開機的話,建議買CM4 Lite插上大容量SD卡 第二步 去Armbian官網下載最小化Debian bookworm image https://www.armbian.com/rpi4b/ Armbian 25.2.2 Bookworm Minimal / IOT 然後寫入SD/USB開機碟,寫入方法參考官方文件 https://github.com/raspberrypi/usbboot/blob/master/Readme.md Note: 官方提供的預先設定系統方法,可以在Armbian初次啟動自動化完成系統設定。連結在此 https://docs.armbian.com/User-Guide_Autoconfig/